广东省已经正式发布了2024年中考的时间表,定在6月30日至7月2日之间。

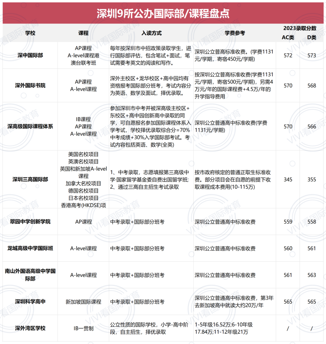
这一消息的发布引发了深圳家长们对公立国际部的高度关注,并纷纷向教育专家老师寻求建议。与以往相比,深圳公立国际部的数量已经翻倍,从原先的4所增加到了8所,此外,还有公立性质的深外湾区学校,使得家长们总共有9个不同的选择。
对于那些希望以相对较低的学费接受国际课程教育,并为孩子未来国际升学之路做好铺垫的家长来说,公立国际部无疑是一个颇具吸引力的选项。这样的教育模式既保留了公立学校的优质教育资源,又融入了国际化的教学理念和课程,为孩子的全面发展提供了更广阔的平台。
相较于北京、上海、广州等一线城市,深圳在公立国际班方面的数量略显不足,2008年起仅有四所知名学校设立了国际部或国际班,包括深圳中学、深圳高级中学国际班、深圳实验学校AP国际班以及深圳外国语学校国际部。
然而,自2015年起,深圳教育局为了更有效地利用公办教育资源,出台了一项新政策,规定未获得特定“牌照”的公办学校不得再招收新的国际班学生。这一政策导致公办学校在国际教育领域的影响力逐渐减弱。但近年来,尤其是到了2023年,深圳的国际教育格局再次发生变化,公立与民办的国际班数量均有所增长。
目前,深圳共有9所公立性质的国际班或国际学校,其中深外湾区学校因其提供的全阶段国际教育而备受瞩目。除此之外,大多数为公立高中的国际部。

这些公立和民办高中的国际部因其强大的背景、完备的资质以及家长和学生的高度信任而日益受到青睐。
这些学校不仅为学生提供了丰富的国际教育资源,还为他们打造了通往国际舞台的桥梁,助力他们更好地融入全球化的教育环境。总体而言,对于那些寻求国际化教育路径的家庭来说,这无疑是一个值得深思的选择。
创立于1947年的深圳中学,是深圳市一所历史悠久且享有盛誉的学府。该校国际部实力雄厚,为学生提供了多达17门的AP课程,涵盖了五大领域,充分展现了其国际化的教育理念。2020年7月,深圳中学正式成为剑桥学校,具备了开设IGCSE和A-Level课程的资质,进一步丰富了其国际课程体系。2022年,学校又顺应时势,增设了港澳子弟班,以满足更多学生的需求,并加快了国际化发展的步伐。

在海外升学方面,深圳中学一直保持着优异的成绩。该校在深圳美本“藤校”录取中名列前茅,2023届毕业生中更是有9人获得了藤校的青睐。同时,在英国方向的牛剑G5录取中,深圳中学同样取得了骄人的成绩。
尽管深圳中学在学术水平上有着极高的要求,但其学费却相对亲民。一学期的学费仅为1581元,其中包括了1131元的学杂费和450元的住宿费。这样的收费标准使得更多优秀的学生有机会进入这所学府深造。
然而,要进入深圳中学并不容易。该校的录取分数线一直保持着全市最高的水平。2023年,学生需要达到572分的高分才有机会被录取。这也保证了深圳中学生源质量的顶尖水平。
深圳高级中学,创立于2009年,不仅是广东省首个荣获IB国际文凭项目资质的学校,更是全国范围内独树一帜的公立学府,免费为在校生提供IB课程平台。该校拥有丰富的课程体系,包括高考、IB、AP和A-level四种,为学生提供了多元化的学习选择。

2023届学生的表现尤为抢眼,共有60位学子斩获了318份来自世界顶尖大学的录取通知书。其中,美国前50名大学的录取率高达97.8%,充分展现了学校在国际教育领域的卓越实力。值得一提的是,IB班的学生在美国TOP30大学的录取率更是高达惊人的72.7%,为学校再添荣誉。
想要加入深圳高级中学国际部并非难事。除了主校区外,东校区和高中园创新高中的学生也有机会自愿报名,并参加国际课程体系的入学考试。2023年,主校区的录取分数线为570分,而高中园的分数线则为517分,为更多有志于接受国际教育的学子敞开了大门。
深圳外国语学校,始建于1990年,以其卓越的国际书院而著称。该校成功地将中国课程与美国AP课程、英国A-Level课程体系相融合,为学生提供了全方位、多元化的学习体验。据闻,深圳外国语学校的国际书院在海外大学录取方面成绩斐然,录取率高达100%,且每年约有95%的毕业生能够顺利进入全球排名前50的大学深造。这得益于深外集团学校强大的语言教学实力以及国际书院一流的教师队伍。

然而,值得一提的是,高一学生在这里需要面临较大的学业压力。他们不仅需要完成高考体系的课程学习,而且在高二时还需参加会考,这无疑对他们的学习能力和时间管理能力提出了更高的要求。
对于有意向报名国际书院的学生来说,深外集团下的各个高中校区均提供了选拔机会。其中,主校区的录取分数线与深圳中学、深圳高级中学相近,达到了570分以上的高分。而其他校区的录取分数则相对较低,尤其是高中园的录取分数更是不到500分。这使得更多有志于接受国际教育的学生有机会进入这所优秀的学府深造。
结语:
深圳的公立国际学校在教育界中一直享有良好的口碑。在众多学府中,深圳中学因其卓越的教学成绩和稳固的学术地位,备受家长和学生的青睐,成为他们心中的首选学府。当家长们为孩子探索深圳公立国际部的教育机会时,除了这些知名学校外,还有许多其他值得了解和考虑的学府。
需要强调的是,想要进入深圳的公立国际部并非易事。学生们需要付出努力,争取在学术和其他方面取得优异的成绩,才能增加被录取的机会。这是一个既具挑战又充满机遇的过程。
对于正在纠结于选择哪所国际学校的家长来说,与老师进行深入讨论是一个明智的选择。通过交流,家长们可以更全面地了解不同学校的特点和优势,从而结合孩子的兴趣、特长和未来规划,为他们选择一个最合适的国际教育环境。
免费评估
在线咨询